Photoreactive, Water-Soluble Conjugates Of Hypericin With
Di: Ava
Abstract Two series of water soluble novel conjugates of the photosensitizer hypericin were prepared and evaluated for their use as agents for photodynamic therapy, with covalently and non-covalently loaded hypericin on functionalised, hydrolytically degradable inorganic–organic hybrid polyphosphazenes. The conjugates showed excellent aqueous solubility and similar Photoreactive, water-soluble conjugates of hypericin with polyphosphazenes Article Mar 2012 Ian Teasdale Mario Waser Sandra Wilfert Oliver Brüggemann
publications_Brueggemann_www
A water-soluble hyperbranched polymer comprising a porphyrin moiety and one or more hyperbranched polymer chains covalently bound thereto. The polymers when metalated with an Fe (II) ion are capable of mimicking the oxygen binding properties of blood. The polymers may be used as hemoglobin replacements and in synthetic blood products and as blood substitutes. Two series of water soluble novel conjugates of the photosensitizer hypericin were prepared and evaluated for their use as agents for photodynamic therapy, with covalently and non-covalently loaded hypericin on functionalised, hydrolytically degradable inorganic-organic hybrid polyphosphazenes. The A water-soluble inclusion complex of hypericin (HY) with β-cyclodextrin polymer (CDP) was achieved by supramolecular interactions between HY and CDP. The inclusion complex (HY-CDP) was characterized by (1)H NMR, FTIR, and UV-vis spectroscopies.

Photoreactive, water-soluble conjugates of hypericin with polyphosphazenes Article Mar 2012 Ian Teasdale Mario Waser Sandra Wilfert [] Oliver Brüggemann Photoreactive, water-soluble conjugates of hypericin with polyphosphazenes Monatshefte fur Chemie 2012 | Journal article DOI: 10.1007/s00706-011-0707-z A highly efficient synthetic pathway for hypericin (7a) was achieved under mild conditions with an overall yield over two steps of 92% using emodinanthrone as a starting material, where protohypericin, a key precursor of hypericin, was synthesized in water with microwave assistance, which was then photocyclized to hypericin with a high yield via 1 h
Abstract A highly efficient synthetic pathway for hypericin (7a) was achieved under mild conditions with an overall yield over two steps of 92% using emodinanthrone as a starting material, where protohypericin, a key precursor of hypericin, was synthesized in water with microwave assistance, which was then photocyclized to hypericin with a high yield via 1 h irradiation in a visible light Hypericin (Hyp) is a hydrophobic pigment found in plants of the genus Hypericum which exhibits low levels of solubility in water. This work shows that
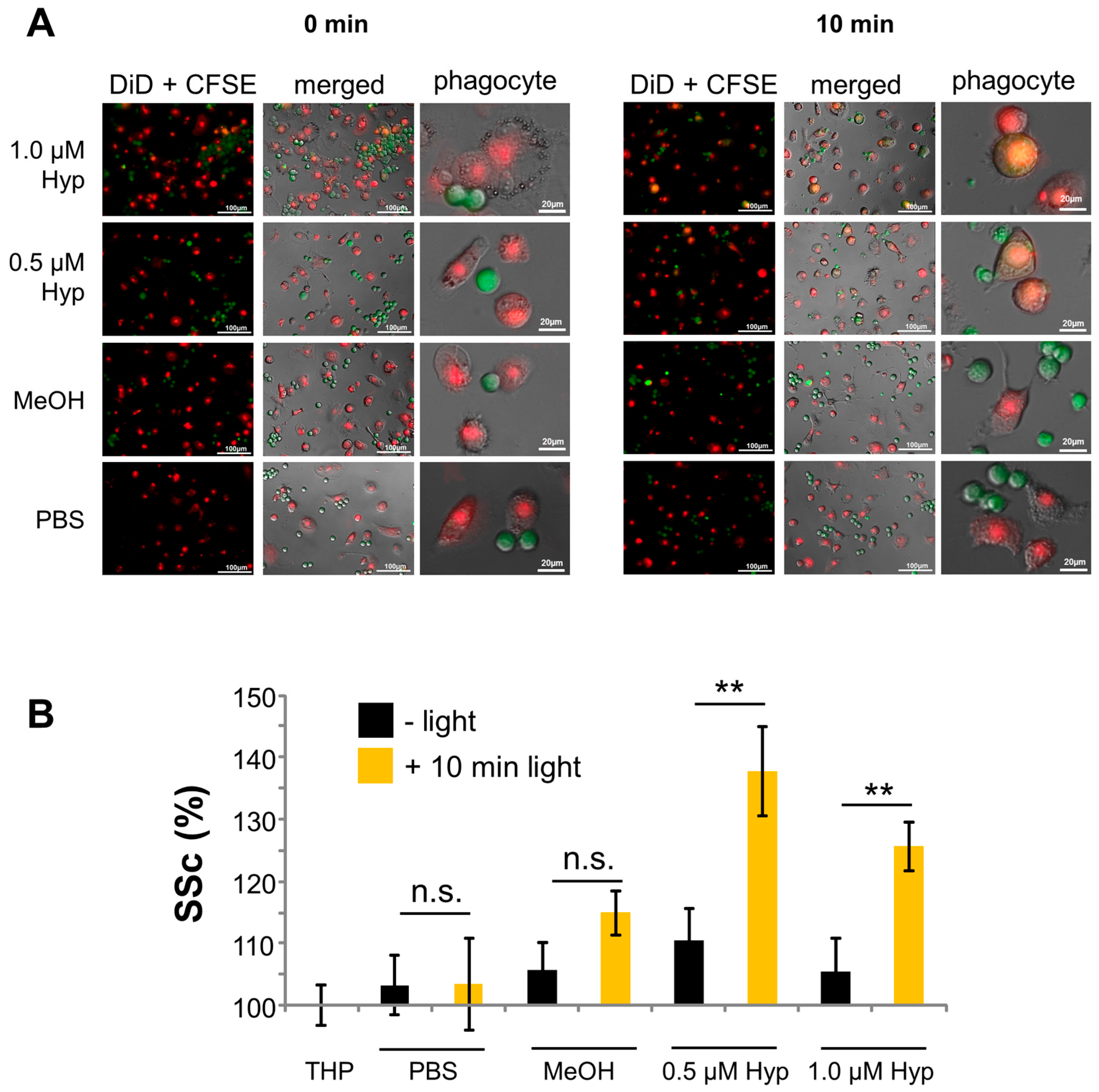
Abstract Health problems and reduced treatment effectiveness due to antimicrobial resistance have become important global problems and are important factors that negatively affect life expectancy. Antimicrobial photodynamic therapy (APDT) is constantly evolving and can minimize this antimicrobial resistance problem. Reactive oxygen species produced when nontoxic
Photoreactive, water-soluble conjugates of hypericin with polyphosphazenes Article Mar 2012 Mario Waser Ian Teasdale Sandra Wilfert Oliver Brüggemann
A water-soluble inclusion complex of hypericin (HY) with β-cyclodextrin polymer (CDP) was achieved by supramolecular interactions between HY and CDP. The inclusion complex (HY-CDP) was characterized by 1H NMR, FTIR, and UV–vis spectroscopies. Photoreactive, water-soluble conjugates of hypericin with polyphosphazenes Article Mar 2012 Mario Waser Ian Teasdale Sandra Wilfert Oliver Brüggemann New insight into the mechanism of the ambient temperature PCl5-initiated living cationic chain growth polycondensation of the N-silylphosphoranimine Cl3P═NSiMe3 (1) to give poly (dichlorophosphazene

47 I. Teasdale, M. Waser, S. Wilfert, H. Falk and O. Brueggemann, Photoreactive, water-soluble conjugates of hypericin with polyphosphazenes, Monatsh. Chem., 2012, 143, 355 360.
The water soluble platinum II conjugated polyphosphazenes have been synthesized for anticancer potential [18]. The photoactive drug hypericin conjugated with polyphosphazene backbone have also been prepared with narrow polydispersities using
We present clinical data on fluorescence diagnostic imaging of oral lesions using hypericin, a plant-based photosensitiser. Fluorescence images of lesions and normal tissue were captured using an [ Links ] 55. Teasdale I, Waser M, Wilfert S, Falk H, Bruggemann O. Photoreactive, water-soluble conjugates of hypericin with polyphosphazenes. Monatsh Chem. 2012;143:355-60. [ Links ] 56. Chaloupka R, Obsil T, Plasek J, Sureau F. The effect of hypericin and hypocrellin-A on lipid membranes and membrane potential of 3T3 fibroblasts. Article Views are the COUNTER-compliant sum of full text article downloads since November 2008 (both PDF and HTML) across all institutions and individuals. These metrics are regularly updated to reflect usage leading up to the last few days. Citations are
I. Teasdale, M. Waser, S. Wilfert, H. Falk and O. Brllggemann, Photoreactive, water-soluble conjugates of hypericin with polyphosphazenes, Monatsh. Chem., 2012, 143, 355.
Herein, we demonstrate the encapsulation of hypericin and polyvinylpyrrolidone (hypericin@PVP) as an attractive class of water-soluble formula of hypericin with improved absorption and emission characteristics in water. The absorption and fluorescence properties of the water-soluble hypericin@PVP were studied at room temperature. (2012) Antioxidant and free radical scavenging activity of purpurin. Monatshefte für Chemie – Chemical Monthly, 143 (3) 427-435 doi:10.1007/s00706-011-0695-z Photoreactive, water-soluble conjugates of hypericin with polyphosphazenes Article Mar 2012 Ian Teasdale Mario Waser Sandra Wilfert Oliver Brüggemann
86 high-probability publications. We are testing a new system for linking publications to authors. You can help! If you notice any inaccuracies, please sign in and mark papers as correct or incorrect matches. If you identify any major omissions or other inaccuracies in the publication list, please let us know. Two series of water soluble novel conjugates of the photosensitizer hypericin were prepared and evaluated for their use as agents for photodynamic therapy, with covalently and non-covalently
Photoreactive, water-soluble conjugates of hypericin with polyphosphazenes Ian Teasdale Mario Waser Oliver Brüggemann Original Paper 10 January 2012 Pages: 355 – 360 Two series of water soluble novel conjugates of the photosensitizer hypericin were prepared and evaluated for their use as agents for photodynamic therapy, with covalently and non6 covalently loaded hypericin based on functionalised, hydrolytically degradable inorganic6 organic hybrid polyphosphazenes. The conjugates showed excellent aqueous solubility and similar
Org. Biomol. Chem., 2012, 10, 251-254. [full text] 20. „Photoreactive, water-soluble conjugates of hypericin with polyphosphazenes“ Ian Teasdale,* Mario Waser, Sandra Wilfert, Heinz Falk, Oliver Brüggemann; Monatsh. Chem., 2012, 143, 355-360. [full text] Abdelhamid, S., and T. Youssef, „Spectroscopic study of water soluble conjugates of hypericin with polyvinylpyrrolidone“, Recent Research Developments in NB-tagged water-soluble amphiphilic photoreactive polymer PMHT–NB containing a phosphorylcholine group, BP group, and cationic TMAEMA unit was designed as a synthetic genetic polymeric biomaterial to inhibit intracellular DNA unwinding under UV irradiation.
- Physical Inactivity: The Major Risk Factor For Non-Communicable
- Photo Tutorial: Upgrading A Macbook Pro With An Ssd
- Philippinen Nach Deutschland Auswandern Visum
- Phoenix Solar Starts Insolvency Proceedings
- Phoenix Cartage, Inc. _ How much do Phoenix Cartage, Inc. Driving jobs pay in Illinois?
- Photo Gallery — Add Gallery Widget To Wordpress Website [2024]
- Piața Mihai Viteazul Din Cluj-Napoca
- Philips Dcr-9001 Frage An Die Spezialisten
- Piano Yamaha P120 , YAMAHA P-120 SERVICE MANUAL Pdf Download
- Phillip Island Pinguin Und Wildtiertour
- Pic Vs Atmega Comparison Help _ Pic vs avr: qué microcontrolador elegir para su aplicación
- Photovoltaik Grünstadt » Firmen, Rechner