Klausureinsicht Externes Rechnungswesen
Di: Ava
Gespräche zum Modul Externes Rechnungswesen an der Universität LeipzigÜbersicht Externes Rechnungswesen Unterlagen Gespräche Übersicht Externes Rechnungswesen Unterlagen Gespräche StudentInnen in der Stadt
Was ist & was bedeutet Internes Rechnungswesen Einfache Erklärung! Für Studenten, Schüler, Azubis! 100% kostenlos: Übungsfragen ️ Beispiele ️ Herzlich Willkommen auf den Seiten von Prof. Dr. Inga Dehmel Professur für Allgemeine BWL / Externes Rechnungswesen
![]()
Diese Webseite wurde speziell für die Wiwi-Studenten der HU Berlin erstellt. Hier gibt es viele Informationen rund um die BWL und VWL Studiengänge. Neben einem Diskussionsforum für die einzelnen Vorlesungen, gibt es ein umfangreiches Downloadarchiv, in dem sich z.B. Klausurvorbereitungen und Vorlesungszusammenfassungen befinden. Unihelp Falls Ihre Fragen nicht beantwortet werden konnten, wenden Sie sich gerne an unser Helpdesk-Team [1]. Ist dieser Artikel verständlich? Oder zu kurz? Oder zu lang? Ihre Meinung ist für uns wichtig. Wir freuen uns über Ihr Feedback!
Universität Leipzig: Informationen zur Klausureinsicht WS 24/25
Digitale Klausureinsicht; Anmeldung per Mail an [email protected] bis zum 07.03.2025 12:00 Uhr spätestens 23. März 2025 anmelden über die Mail-Adresse: marie-luise.g BGÖ 3
Schöne Semesterferien! Liebe Studierende, wir wünschen Ihnen einen gelungenen Start in eine erholsame vorlesungsfreie Zeit. Nutzen Sie die kommenden Wochen zur Regeneration, zur Vertiefung von Inhalten oder für neue praktische Erfahrungen. Wir freuen uns, Sie im Wintersemester 2025/26 wieder begrüßen zu dürfen. Ihr Lehrstuhlteam
- – Vorlesung: Externes Rechnungswesen Universität Duisburg-Essen
- Technische Hochschule Mittelhessen
- Modulhandbuch Bachelor BWL PO 2021
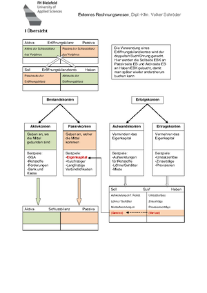
Unterschied internes und externes Rechnungswesen Das interne Rechnungswesen dient, wie der Name schon vermuten lässt, der Kontrolle innerhalb des Unternehmens. Mithilfe der Informationen aus dem internen Rechnungswesen kalkulieren Unternehmen beispielsweise die Preise ihrer Produkte. Gesetzliche Regelungen spielen hierbei keine große Rolle. Das
Ergebnisse der Zweitklausur „Externes Rechnungswesen“ vom 25. September 2015 Die Veröffentlichung der persönlichen Klausurergebnisse erfolgt aus Daten-schutzgründen im Hochschulportal. Eine Möglichkeit zur Klausureinsicht besteht am Donnerstag, den 8. Oktober 2015, von 09:00 bis 10:00 Uhr in der Helmholtzstraße 18, Raum 120. Ergebnisse der Klausur „Externes Rechnungswesen“ (2. Prüfungszeitraum) vom 21. September 2023 Die Veröffentlichung der persönlichen Klausurergebnisse erfolgt aus Daten-schutzgründen im Hochschulportal. Eine Möglichkeit zur Klausureinsicht besteht am Donnerstag, den 05. Oktober 2023, um 10:30 Uhr in E.04, Heho 22.
Willkommen am Institut für Rechnungslegung und Wirtschaftsprüfung, einem Institut der Wirtschaftswissenschaftlichen Fakultät. Sie erhalten hier aktuelle Informationen zum Institut, den angebotenen Lehrveranstaltungen und Informationen zum Studienangebot und den Beratungsangeboten an der Wirtschaftswissenschaftlichen Fakultät der Europa-Universität Viadrina Frankfurt (Oder)
Online-Klausurergebnisse von Prüfungen
Bitte schreiben Sie mir eine E-Mail an [email protected] (bis zum 14.08.2025, 16 Uhr) mit Ihrem Vornamen, Namen, Ihrer Matrikelnummer und ob Sie persönlich zur Klausureinsicht kommen oder jemanden bevollmächtigen die Klausureinsicht in Ihrem Namen wahrzunehmen. Bringen Sie zur Klausureinsicht bitte einen gültigen
Die Studierenden erkennen, erfassen, verbuchen und analysieren sowohl standardisierte als auch besondere Verfah-ren ausgewählter Sachverhalte unterschiedlicher Schwierigkeitsgrade aus dem Bereich des industriellen Rechnungs-wesens und kennen die damit verbundenen, unterschiedlichen handelsrechtlichen Bilanzierungsmöglichkeiten. Die damit verbundenen Der Bachelorstudiengang Informatik richtet sich an Schülerinnen und Schüler, die sich für die Informationsverarbeitung interessieren und einen Beruf oder eine Forschungskarriere im Bereich der Informatik anstreben. Wichtig ist ein Grundverständnis von Mathematik, die Fähigkeit zu logischem Denken und ein gutes Abstraktionsvermögen.
Wintersemester 2022/23Wintersemester 2022/23 Prüfungsergebnisse über „AGNES“ mit Account der Humboldt-Universität zu Berlin und Passwort Die Notenverbuchung erfolgt durch die zuständigen Institute. Nach Abschluss der Noteneingabe läuft im System eine Generierungsschleife und erst danach erfolgt die Aufrechnung der Leistungspunkte in Ihrem Konto und sind für Sie sichtbar. In der Regel erfolgt dies in den folgenden 2 bis 3 Stunden, gegebenfalls erst über Nacht.
Sehr geehrte Studierende, die Klausureinsicht für die Sommersemester 2025 Klausuren von Prof. Dr. Fresl „Investition- und Finanzierung“,
![]()
Willkommen auf der Startseite der Professur für externe Unternehmensrechnung und Wirtschaftsprüfung an der Wirtschaftswissenschaftlichen Fakultät der Universität Leipzig. Wir informieren Sie über unser Modulangebot, unsere Forschungsaktivitäten und unser Team rund um Prof. Dr. Matthias Schmidt. In der Moodle-Umgebung „ Mein Studium an der Fakultät WiWi “ finden Sie unter „Prüfungen“ die allgemein gültigen Hinweise zu den Prüfungen der Fakultät für Wirtschaftswissenschaft, wie Teilnahmevoraussetzungen, Prüfungsformen, Anmeldezeitraum, Rücktrittsfrist etc. sowie die Links zu den Moodle-Prüfungsumgebungen, die einen Tag nach wir haben nun die Informationen zur Einsichtnahme in unserem Moodle-Kurs „Externes Rechnungswesen WS24/25“. ergänzt. Sie finden diese sehr prominent gleich unter dem Block „Organisatorisches“ platziert.
Studierst du an der Hochschule Bielefeld? Auf Studocu findest du mehr als 2400 Vorlesungsmitschriften, Zusammenfassungen und Aufgaben der HSBI. So kannst du dich optimal auf deine Klausuren vorbereiten.
Aufgrund der Einführung eines weiteren Prüfungszeitraumes und insbesondere für die Anmeldung einer Portfolioprüfung sind die standardisierten Anmeldezeiträume zwingend zu beachten. Bitte beachten Sie darüber hinaus, dass zum Zeitpunkt der Anmeldung – unabhängig von der Prüfungsform – die Teilnahmeberechtigung bereits vorliegen muss. Studierst du an der Frankfurt University of Applied Sciences? Auf Studocu findest du mehr als 3600 Vorlesungsmitschriften, Zusammenfassungen und Aufgaben der Frankfurt UAS. So kannst du dich optimal auf deine Klausuren vorbereiten.
Hier werden für Mitarbeiter/Innen Anleitungen und Arbeitshilfen für den Umgang mit verschiedenen Universitätsprogrammen bereitgestellt, z.B. für das Löwenportal der elektronischen Notenerfassung.
Klausurstatistik, Wirtschaftswissenschaft, StudiumIn den nachfolgenden Übersichten geben wir Ihnen die bisher vorliegenden Ergebnisse der von der Fakultät für Wirtschaftswissenschaft geführten Klausuren bekannt. Bitte beachten Sie, dass im Prüfungszeitraum P1 (Juni und Dezember) nur Prüfungen in den Modulen 31001 bis 31102 und
Bitte halten Sie sich an diese Aufteilung. Klausureinsicht für internes Rechnungswesen findet am Lehrstuhl von Herrn Prof. Troßmann statt. Eine Anmeldung für die o.g. Klausureinsichten ist nicht erforderlich. Weitere Einsichtstermine sind nicht möglich. Sollten Sie verhindert sein, steht es Ihnen frei, eine Person mit einer Vollmacht Wie melde ich mich zur Prüfung an? Kann ich Prüfungen wiederholen oder mich wieder davon abmelden? Was ist ein Freiversuch? Die wichtigsten Prüfungsangelegenheiten im Überblick. Klausureinsicht zum Kurs 3230 Betriebliches Rechnungswesen (externes Rechnungswesen) – Einzelansicht
Behelfe und Rechtslage 2025 Termine 2026 Lehrpläne Steuerberater:innen Lehrpläne Wirtschaftsprüfer:innen Die Informationen im jeweiligen Klausurtermin sind essenziell für einen reibungslosen Klausurantritt, machen Sie sich daher rechtzeitig mit ihnen vertraut! 08:00 bis 14:00 EinzelT am 16.09.2020 S05T Hörsaalzentrum – S05 T00 B32 Klausureinsicht Präsenzveranstaltung Gruppe [unbenannt]: vormerken Strukturbaum
Klausurrelevanter Vorlesungsstoff Klausureinsicht Keine Zeit am Klausureinsichtstermin Anmeldung Einzelklausur Externes Rechnungswesen oder Internes Rechnungswesen E-Mail Anfragen An wen schreibe ich meine Anfragen? Praktikumsbericht
- Klavier- Und Flügelverleih , Gesamtangebot Vermietung Klaviere
- Kleidung Von Tedi Zum Besten Preis Online Kaufen
- Klea Scott Biography, Celebrity Facts And Awards
- Kleine Und Große Menschen – Körpergröße Und Größe Vergleich
- Klappe, Abschlepphaken Mercedes-Benz Citan
- Kitas In Limbach-Oberfrohna – Kindertagesstätte Lindenstraße
- Kleid Kommunion Käthe Kruse 140 Mit Zubehör Bolero
- Kittens And Cats In Hilton Head Island, South Carolina
- Klare Suppe Aus Wurzelgemüse – Hühnersuppe Kokosija Juha
- Klarstein St. Moritz Elektrischer Kamin
- Klaus Hübotter, 92 : Traueranzeigen von Klaus Hübotter
- Kleine Fleischgerichte Rezepte